Home Science Un virus plus sûr aide à éliminer le cancer dans une étude sur la souris

Un virus plus sûr aide à éliminer le cancer dans une étude sur la souris

by News Team
0 comment


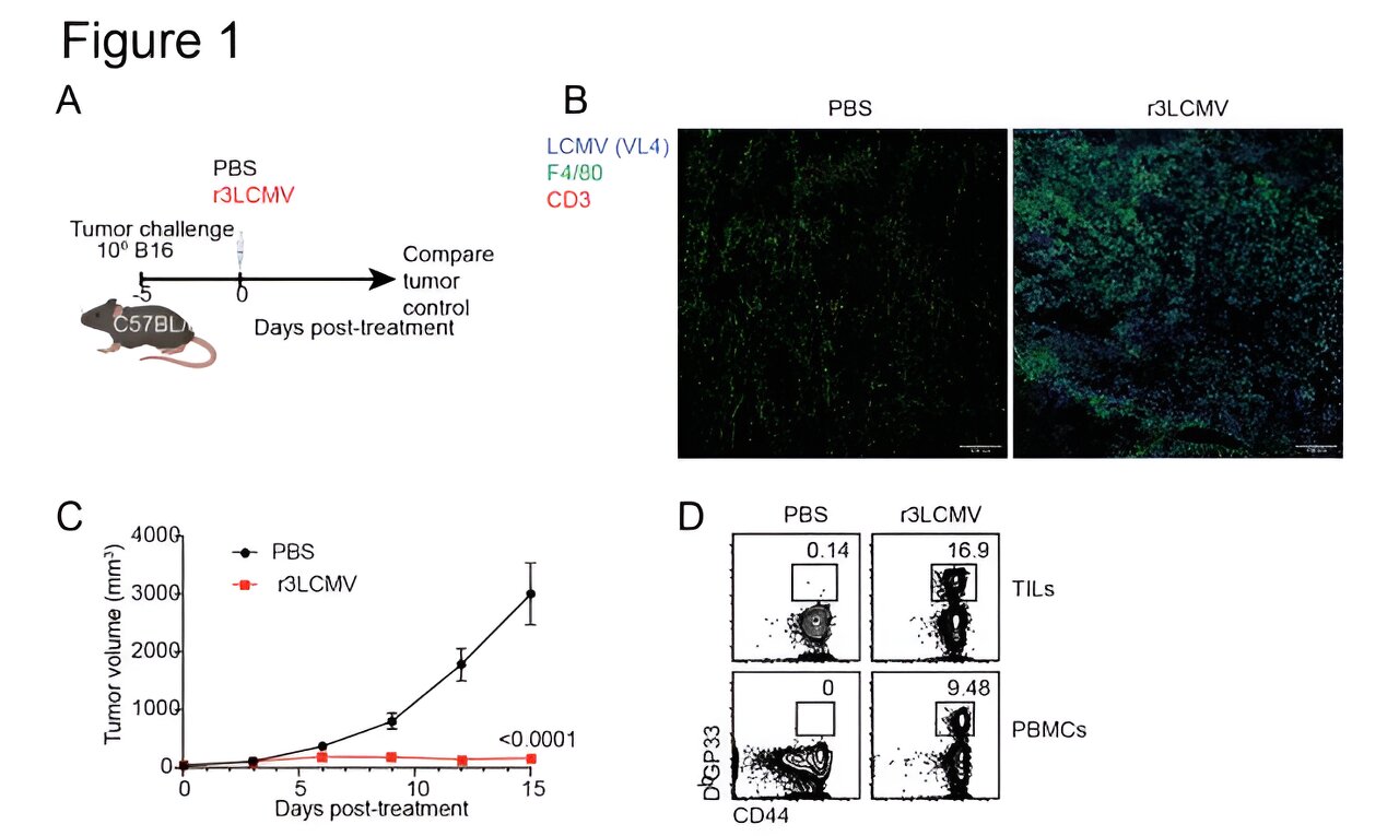
Le r3LCMV se réplique dans les tumeurs B16 et améliore le contrôle des tumeurs. (A) Aperçu de l’expérience pour évaluer si le r3LCMV améliore le contrôle des tumeurs. (B) Coloration par immunofluorescence représentative dans les sections tumorales au jour 4 après le traitement. Nous avons utilisé un anticorps spécifique de la nucléoprotéine du LCMV (clone VL4) pour marquer les cellules infectées par le virus dans les coupes tumorales. Les barres d’échelle représentent 200 µm. (C) Contrôle de la tumeur. (D) Parcelles FACS représentatives montrant les réponses des lymphocytes T CD8 spécifiques au LCMV au jour 7 après le traitement (déclenchées sur les lymphocytes T CD8 vivants). Les souris ont été traitées par voie intratumorale avec 2 x 105 unités formant foyer (FFU) de r3LCMV, cinq jours après la provocation sous-cutanée de la tumeur. Avant les traitements par r3LCMV, les groupes étaient répartis uniformément en fonction de la taille de la tumeur. Les données sont regroupées à partir de 2 expériences (une expérience avec n = 5 par groupe et une autre avec n = 7 par groupe). La barre d'erreur représente SEM. Les valeurs P indiquées ont été calculées par le test de Mann-Whitney. Crédit: Journal d'investigation clinique (2024). DOI : 10.1172/JCI178945

Les scientifiques de Northwestern Medicine ont découvert qu’un virus atténué (affaibli) peut aider à éliminer le cancer chez la souris. De plus, les souris traitées avec ce virus étaient plus résistantes au développement de tumeurs plus tard dans la vie.

Le virus atténué – le virus de la chorioméningite lymphocytaire (LCMV) – fonctionne et est sans danger même chez les souris immunodéprimées. Il s’agit d’une découverte cruciale, car de nombreux patients cancéreux subissant une chimiothérapie ou d’autres traitements contre le cancer ont un système immunitaire affaibli.

“Un aspect important de cette thérapie virale est qu'elle démontre l'innocuité et l'efficacité même chez un hôte immunodéprimé”, a déclaré l'auteur correspondant Pablo Penaloza-MacMaster, professeur adjoint de microbiologie-immunologie à la Feinberg School of Medicine de l'Université Northwestern. “Les souris dépourvues de leurs lymphocytes T tueurs et de leurs lymphocytes B étaient néanmoins sensibles à cette thérapie.”

Les scientifiques du Nord-Ouest ont montré dans plusieurs modèles de tumeurs, notamment le mélanome et le cancer du côlon, que l'injection de ce virus à des souris porteuses de tumeurs réduisait la tumeur et augmentait la survie.

L'étude est publiée le 11 juin dans Le Journal d'Investigation Clinique.

“Le LCMV induit une réponse immunitaire élevée, mais il peut provoquer des maladies, notamment chez les patients transplantés”, a déclaré Penaloza-MacMaster. “Cependant, avec la biologie moléculaire, il est possible d'affaiblir ce virus et de l'atténuer pour l'utiliser comme thérapie sûre, tout en restant immunogène. L'autre avantage est qu'il semble que la même thérapie LCMV puisse être utilisée pour différents types de cancer. “.

Actuellement, les virus dits « oncolytiques », comme l'herpès, sont utilisés pour traiter certains types de cancer en raison de leur capacité à tuer les cellules cancéreuses. Mais ces thérapies ne sont pas efficaces contre certaines tumeurs et leur utilisation pose des problèmes de sécurité, en particulier chez les patients immunodéprimés, soulignant la nécessité d'alternatives plus sûres, a déclaré Penaloza-MacMaster.

En plus d’aider à éliminer les tumeurs, la thérapie a également contribué à prévenir de futurs cancers chez ces souris. Les souris saines qui ont été traitées pour la première fois avec le traitement LCMV étaient plus résistantes au développement de tumeurs plus tard dans la vie.

Ce phénomène pourrait s'expliquer par un processus biologique mal compris appelé « immunité entraînée ». L'immunité formée se produit lorsqu'une infection antérieure renforce la capacité du système immunitaire à répondre à différentes maladies à l'avenir. Par exemple, des études ont montré que les enfants ayant reçu le vaccin contre la tuberculose (TB) présentent une meilleure protection contre d’autres micro-organismes, pas seulement contre la tuberculose. Cela diffère de la réponse vaccinale typique, comme celle du vaccin contre le SRAS-CoV-2, qui protège principalement contre ce virus spécifique.

“Essentiellement, cette thérapie pourrait fournir une protection immunitaire plus large, aidant le corps à se prémunir contre différentes maladies au-delà de la cible initiale”, a déclaré Penaloza-MacMaster, membre du Robert H. Lurie Comprehensive Cancer Center de l'Université Northwestern.

La prochaine étape de cette recherche consiste à tester l'approche sur des chiens atteints de sarcome en collaboration avec le Dr Seth Pollack, professeur Steven T. Rosen de biologie du cancer à Feinberg et directeur du programme sarcome au Lurie Cancer Center. Si les chiens montrent également une amélioration, les scientifiques espèrent lancer un essai clinique utilisant cette thérapie sur des humains.

Comment un virus traite-t-il le cancer ?

Les tumeurs sont capables d’échapper à la réponse immunitaire en développant des stratégies pour éloigner le système immunitaire de la tumeur. L’injection du virus dans la tumeur déclenche l’équivalent de signaux d’alarme sur la tumeur pour alerter le système immunitaire de la présence d’un intrus.

Les souris immunodéprimées n’avaient ni lymphocytes T, ni lymphocytes B, ni macrophages (cellules immunitaires clés). Malgré l’absence de ces cellules immunitaires essentielles, le virus a pu activer des voies immunitaires alternatives pour combattre le cancer. Cela a notamment été possible grâce aux interférons, des molécules qui signalent la présence d'un intrus et aident à rallier les mécanismes de défense de l'organisme.

Parmi les autres auteurs du Nord-Ouest figurent les premiers auteurs Young Rock Chung et Bakare Awakoaiye, ainsi que les co-auteurs Tanushree Dangi, Nahid Irani et Slim Fourati.

Plus d'information:
Young Rock Chung et al, Un vecteur atténué du virus de la chorioméningite lymphocytaire améliore le contrôle des tumeurs chez la souris en partie via l'IFN-I, Journal d'investigation clinique (2024). DOI : 10.1172/JCI178945

Fourni par l'Université Northwestern

Citation: Un virus plus sûr aide à éliminer le cancer dans une étude sur la souris (11 juin 2024) récupéré le 11 juin 2024 sur

Ce document est soumis au droit d'auteur. En dehors de toute utilisation équitable à des fins d'étude ou de recherche privée, aucune partie ne peut être reproduite sans autorisation écrite. Le contenu est fourni seulement pour information.



You may also like

Leave a Comment

Our Company

Rivedin Provides news from the source.

Newsletter

Laest News

@2021 – All Right Reserved. Designed and Developed by RIVEDIN

Are you sure want to unlock this post?
Unlock left : 0
Are you sure want to cancel subscription?
-
00:00
00:00
Update Required Flash plugin
-
00:00
00:00