Home Science Selon une étude, le risque génétique spécifique à un type de cellule contribue à des stades distincts de la progression de la maladie d'Alzheimer

Selon une étude, le risque génétique spécifique à un type de cellule contribue à des stades distincts de la progression de la maladie d'Alzheimer

by News Team
0 comment


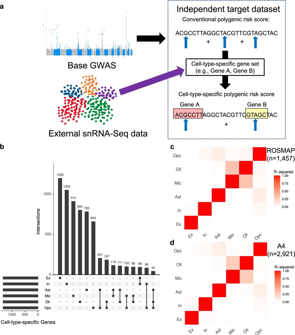
Scores de risque polygénique de la maladie d'Alzheimer spécifiques à un type de cellule (ADPRS). un Un schéma de la dérivation PRS spécifique à un type de cellule. b Un tracé UpSetR d'ensembles de gènes spécifiques à un type de cellule utilisé pour définir l'ADPRS spécifique à un type de cellule. Chaque ensemble de gènes spécifiques à un type cellulaire comprend des gènes situés dans les 10 % supérieurs de spécificité du type cellulaire (n = 1343). Chaque ligne de la matrice représente chaque ensemble de gènes spécifiques à un type de cellule, et chaque colonne de la matrice représente une intersection d'un ou plusieurs ensembles. Les ensembles de gènes à chaque intersection étaient indiqués par des cercles noirs remplis reliés par une ligne verticale noire. Le graphique à barres verticales en haut montre le nombre de gènes dans chaque intersection. Les 15 intersections les plus fréquentes ont été visualisées. c, d Matrice de corrélation entre les ADPRS spécifiques à un type de cellule (c ROSMAP ; d A4). Le coefficient de corrélation de Pearson était positif pour toutes les paires, et le carré du coefficient de corrélation de Pearson (R2) entre des paires de types de cellules a été visualisé. Les données sources sont fournies sous forme de fichier de données sources. Astrocytes Ast, neurones Ex excitateurs, dans les neurones inhibiteurs, microglies Mic, oligodendrocytes Oli, cellules progénitrices oligodendrogliales Opc, séquençage d'ARN à noyau unique snRNA-Seq. Crédit: Communications naturelles(2023). DOI : 10.1038/s41467-023-43132-2

Il est difficile de développer des traitements contre la maladie d'Alzheimer (MA) car des mécanismes sous-jacents complexes déterminent différents types de cellules susceptibles de contribuer à la maladie. Les microglies et les astrocytes, cellules immunitaires et de soutien résidentes du système nerveux central, sont connues pour exprimer exclusivement plusieurs gènes liés au risque de MA, en particulier la démence due à la MA.

Cependant, on ne savait pas exactement comment et quand ces facteurs de risque génétiques contribuaient à d’autres étapes distinctes de la progression de la MA, telles que l’accumulation de plaques amyloïdes-β et d’enchevêtrements de tau.

Les chercheurs dirigés par une équipe du Brigham and Women's Hospital, membre fondateur du système de santé Mass General Brigham, ont identifié l'impact du risque génétique de MA spécifique à chaque type majeur de cellules cérébrales sur les processus pathologiques clés. Ils ont mis en œuvre le séquençage de l’ARN à noyau unique pour calculer les scores de risque polygénique de MA spécifiques à un type de cellule à partir de deux grands ensembles de données d’études de recherche clinique.

En utilisant des données d'autopsie couvrant tous les stades de gravité de la maladie, ainsi que des données de neuroimagerie indépendantes provenant des stades asymptomatiques et précliniques de la MA, les enquêteurs ont pu caractériser les contributions des gènes de risque spécifiques aux cellules. Le risque génétique spécifique aux astrocytes a contribué aux premiers stades de progression de la maladie, comme l'accumulation d'amyloïde-β, tandis que le risque spécifique aux microglies a joué un rôle dans les phases ultérieures de l'accumulation de plaques et d'enchevêtrements de tau et du déclin cognitif.

“Nos résultats fournissent des preuves humaines de la manière dont le risque génétique dans des cellules cérébrales spécifiques affecte les processus de la MA, certains avant même l'apparition des symptômes cliniques”, a déclaré Hyun-Sik Yang, MD, du département de neurologie. “Des études futures pourraient étendre notre technique à d'autres aspects de la MA ou même à d'autres maladies afin de contribuer au développement de traitements ciblés.”

La recherche est publiée dans la revue Communications naturelles .

Plus d'information:
Hyun-Sik Yang et al, Les scores de risque polygénique de la maladie d'Alzheimer spécifiques au type de cellule sont associés à des processus pathologiques distincts dans la maladie d'Alzheimer, Communications naturelles(2023). DOI : 10.1038/s41467-023-43132-2

Fourni par Brigham and Women's Hospital

Citation: Le risque génétique spécifique à un type de cellule contribue à des stades distincts de la progression de la maladie d'Alzheimer, selon une étude (5 décembre 2023) récupérée le 5 décembre 2023 sur

Ce document est soumis au droit d'auteur. En dehors de toute utilisation équitable à des fins d'étude ou de recherche privée, aucune partie ne peut être reproduite sans autorisation écrite. Le contenu est fourni seulement pour information.



You may also like

Leave a Comment

Our Company

Rivedin Provides news from the source.

Newsletter

Laest News

@2021 – All Right Reserved. Designed and Developed by RIVEDIN

Are you sure want to unlock this post?
Unlock left : 0
Are you sure want to cancel subscription?
-
00:00
00:00
Update Required Flash plugin
-
00:00
00:00