Home Science Une étude montre que les vésicules extracellulaires peuvent également transmettre des messages provenant de cellules non humaines

Une étude montre que les vésicules extracellulaires peuvent également transmettre des messages provenant de cellules non humaines

by News Team
0 comment


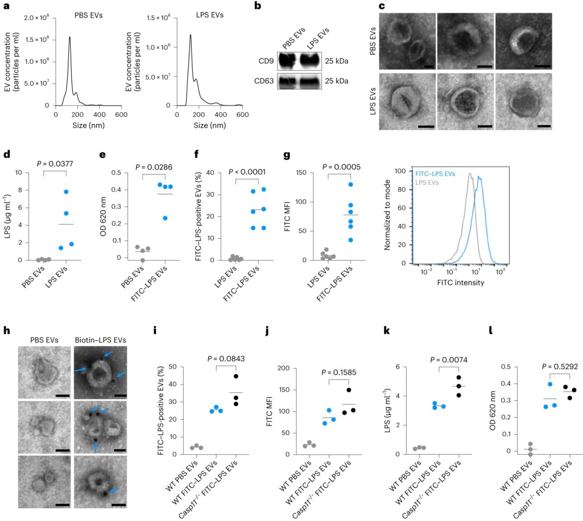
Les véhicules électriques dérivés de l’hôte en circulation capturent le LPS. Crédit: Biologie cellulaire naturelle (2023). DOI : 10.1038/s41556-023-01269-8

Les bulles messagères produites par les cellules humaines peuvent capter des produits bactériens et les transmettre à d’autres cellules, rapportent des chercheurs de l’Université du Connecticut dans le numéro du 16 novembre de Biologie cellulaire naturelle. Cette découverte pourrait expliquer un mécanisme clé par lequel les bactéries, qu’elles soient amicales ou infectieuses, affectent notre santé.

Les vésicules extracellulaires (VE) sont comme un service postal pour nos cellules. Les cellules produisent des EV, de minuscules bulles dotées d’une enveloppe résistante à l’eau constituée de corps gras appelés lipides, et les envoient dans la circulation sanguine. Lorsqu’une autre cellule rencontre un véhicule électrique, elle le prend en elle et l’ouvre. À l’intérieur des véhicules électriques se trouvent généralement des molécules qui agissent comme des messages informant le comportement ou la croissance de la cellule réceptrice.

Aujourd’hui, Puja Kumari, Vijay Rathinam et leurs collègues, immunologistes à la faculté de médecine de l’Université du Connecticut, rapportent que les véhicules électriques font autre chose, tout à fait inattendu. Les parois d’un VE peuvent capter des fragments de bactéries, qui possèdent généralement une section lipidique qui se glisse facilement dans les parois lipidiques du VE. L’EV amène ensuite les produits bactériens ainsi que ses autres contenus à l’intérieur de la cellule humaine qui l’accroche.

“Nous avons découvert que des véhicules électriques patrouillent dans la circulation à la recherche de produits microbiens systémiques et alertent un réseau de surveillance immunitaire à l’intérieur de la cellule”, explique Kumari, chercheur postdoctoral au laboratoire Rathinam.

Cela résout un mystère de longue date. Les chercheurs savaient que nos cellules contiennent des récepteurs qui détectent les produits bactériens. Mais ils ne savaient pas comment ces produits bactériens pénétraient réellement dans nos cellules.

“Nous avons compris quels produits microbiens entrent en circulation”, explique Rathinam, professeur agrégé au département d’immunologie. Les produits peuvent provenir de bactéries infectieuses envahissantes, ou bien de bactéries amicales, par exemple celles qui vivent dans nos intestins. Lorsque les récepteurs à l’intérieur des cellules les détectent, les signaux émis par les bactéries peuvent aider l’intestin, le système immunitaire et même le cerveau à fonctionner correctement. Ou encore, ils peuvent provoquer l’explosion des cellules et provoquer une inflammation, selon le type de bactérie et le produit impliqué.

“Mais nous ne savions pas comment les produits microbiens atteignant le sang provenant de bactéries nocives ou amicales passent de l’extérieur de la cellule à l’intérieur de la cellule”, explique Rathinam.

Pour montrer que les véhicules électriques transportaient réellement les morceaux de bactéries et les amenaient dans les cellules, Kumari, Rathinam et leurs collègues ont réalisé une série d’expériences. Tout d’abord, ils ont injecté du LPS de marque verte, un produit fabriqué par une bactérie, à des souris. Après environ une heure, ils ont trouvé le LPS vert sur les véhicules électriques dans le sang des souris. Deuxièmement, lorsqu’ils ont transféré ces EV contenant du LPS vert à un autre groupe de souris, ils ont trouvé du LPS vert à l’intérieur des cellules des souris receveuses, déclenchant une inflammation.

Bien qu’ils n’aient pas encore tenté d’expériences avec des produits microbiens autres que le LPS, ils soupçonnent qu’une chose similaire se produirait.

“Nous pensons que cela joue un rôle dans la physiologie normale ainsi que dans les infections. Les produits microbiens du microbiote intestinal sont libérés dans la circulation et sont importants pour le corps. Les véhicules électriques peuvent jouer un rôle positif et bénéfique à cet égard”, explique Rathinam.

Plus d’information:
Puja Kumari et al, Les vésicules extracellulaires de l’hôte confèrent un accès cytosolique au LPS systémique autorisant la détection non canonique de l’inflammasome et la pyroptose, Biologie cellulaire naturelle (2023). DOI : 10.1038/s41556-023-01269-8

Fourni par l’Université du Connecticut

Citation: Une étude montre que les vésicules extracellulaires peuvent également transmettre des messages provenant de cellules non humaines (27 novembre 2023) récupéré le 27 novembre 2023 sur

Ce document est soumis au droit d’auteur. En dehors de toute utilisation équitable à des fins d’étude ou de recherche privée, aucune partie ne peut être reproduite sans autorisation écrite. Le contenu est fourni seulement pour information.



You may also like

Leave a Comment

Our Company

Rivedin Provides news from the source.

Newsletter

Laest News

@2021 – All Right Reserved. Designed and Developed by RIVEDIN

Are you sure want to unlock this post?
Unlock left : 0
Are you sure want to cancel subscription?
-
00:00
00:00
Update Required Flash plugin
-
00:00
00:00